Keep It Real App

Keep It Real is an interactive flame app designed to keep long-distance relationships together.

When it comes to long-distance, your partner is “out of sight out of mind”. Offering a visual to the relationship growth is important in order to make couples feel as if they're working toward the same goal. Keep It Real offers couples constant communication, self-reflection, and relationship advice all in one place.


Year: 

Role:

Skills:

2022

Digital Designer

Typography,Figma,Prototyping, Web Design + Development, Framer, Shopify

Keep It Real App

Reflection

Research

Ideate

Design

Test & Redesign

Problem

Solution

Users find themselves overwhelmed with trying to keep in contact with their significant others, searching through endless social media platforms for relationship advice and not knowing how to create goals for their relationship. They then feel lost because they don’t know where their relationship is going. 


Keep it Real offers a visual to the relationship growth that can play a key role in keeping couples on the same page. It gives users moments to self-reflect on things like their love language, get advice on how to maintain their relationship and improve communication, write relationship goals and track them, take care of their romantic flame and message their partner.

Empathy Map

From my secondary research, I found that long-distance relationships are mainly difficult because of the lack of communication and little to no plan or end goal. Out of 1,000 Americans and Europeans surveyed, 91% of people have been in long-distance relationships and 50.4% have failed. Problems are mostly caused by couples not knowing what to expect when they enter a long-distance relationship and having the same mundane conversations every day which results in a lack of progress and personal growth. 

Relationships can be trying even when you're in close proximity to each other. When you put a few hours between the two of you, those little everyday struggles just seem to amplify.

Affinity maps were then categorized into three empathy maps. The healthy partner, The “whatever happens, happens” partner and the codependent partner.

Research

Surveys

In order to assess how people who are new to long distance relationships can better communicate, set goals and emotionally connect even from afar. I used screener surveys to recruit participants, after interviewing them and collecting more data I was able to synthesize my findings into affinity groups, empathy maps, and personas.

When creating the screener survey the main objective was to find people who have entered a long distance relationship in 2021, are willing to put work into the relationship, and has experienced worries or doubt about the relationship.

How might we...

The final piece of my research was to synthesize this data, with How Might We (HMW) statements to clearly communicate the most important problems users want solved. 

How might we help couples get long distance relationship advice?

How might we help long distance couples to have interesting conversations to break up the monotony?

How might we help long distance couples feel secure in the relationship?

How might we help long distance couples set goals for the relationship? 

How might we keep long distance couples interested in each other?


Affinity Mapping

After reviewing the content of my interviews I was able to distinguish five key trends from my participants: How you can connect with your partner, things that can help you cope with long distance, what a healthy relationship looks like, feelings about long distance, and what an unhealthy relationship looks like.

Personas

I used the information gathered from my interviews and the insights developed from affinity and empathy mapping to create three distinctive personas of users. These personas represent the stories of my users. Personas included:

The Healthy Partner - Needs to set long term goals, a simple way to tell their partner that they’re thinking of them, and constant genuine communication.

 
The “Whatever happens, happens” Partner - Needs to set short term goals, advice on how to keep the relationship alive, and support in achieving their short term goals.

The Codependent Partner- Needs constant reassurance that it’s going to work out, a way to communicate that will aid the relationship, and something that will help them bond.


User Stories

After focusing on HMW’s It was finally time to ideate and begin sketching screens to find possible solutions to solve the users problems.

Relationships can be trying even when you're in close proximity to each other. When you put a few hours between the two of you, those little everyday struggles just seem to amplify.

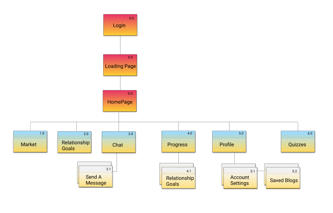
Now that I had a better idea of what my users needed I created the sitemap with the intent of simplicity, because relationships are already complicated. I did not want to create an experience that was overwhelming to the user, with this in mind I knew I wanted users to access their blogs, quizzes, relationship goals and progress.

Ideate

Brainstorming

Before I could get started with designing I had to identify the most important functions this app needs. User stories were categorized by priority, the highest being the most crucial functions, this helped me understand the necessary features and elements that needed to be implemented for a smooth experience. 


 As a user, I want to 

-Be motivated to meet goals in my long distance relationship so that my partner and I’s relationship lasts 

-Track my progress over time so that I can see any improvements made.

-Be able to provide my preferences so that I can have a more tailored and concise personal experience.

-Take relationship quizzes to get an idea of where my partner and I stand so that I can feel confident in the relationship.

Sketching

I began working in Figma and turned those sketches into something more concrete. I wanted the user to be able to understand the app, so I added what would be informational overlays to each of the flame’s health statistics. By the time I was done, this app had become an all in one from relationship advice to relationship goals.

Site map

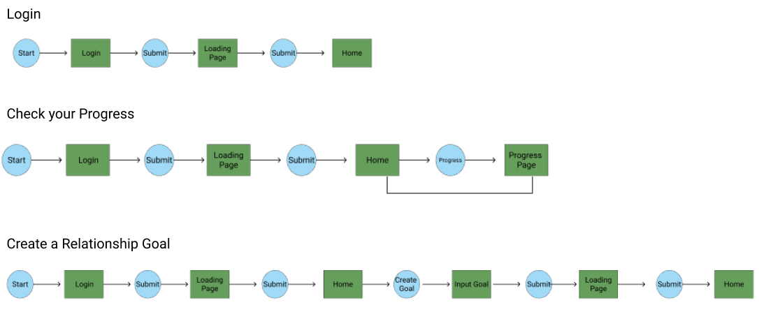
User flows

My user flows helped me understand how I wanted each screen to be laid out in order for users to complete their tasks. Minimum Viable Product's (MVP) I chose three routes that were essential to Keep It Real and these were to login, create a relationship goal, and check your progress.


Wireframes

Sketching helped me think out loud. I was really wanting to make this app as interactive for the user as possible, because I knew I wanted to include the flame. After a few sketches, it began to look more and more gamelike, and I was happy with the direction that I was headed. 



The main goal of the app was for the user to be able to be motivated to interact with their significant other while being able to track relationship goals and get advice. Users would be able to watch their romantic flame grow as they completed tasks such as taking relationship quizzes, setting goals, feeding it a treat, and talking to their significant other through chat.

Design

Hi Fidelity Screens

Keep it Real now had an identity. I wanted this app to be lighthearted and warm. I envisioned a product with lots of warm colors and a pop of cool tones to represent the fiery passion of love, but also the calmness that patience and self reflection bring.

Summary:

The pop up directs the user to kindling while it should be “tree house” instead. User could not find where relationship goals could be created

The pop ups have not been showing up in the correct place


Solution: 

I will be working in Invision to correct the overlay error. 


Testing

3.The overlays do not land in correct spot

Usability tests

I was ready to test the app and conduct usability testing. All usability tests were completed in person with friends and family who have been in long distance relationships before. Tests were completed to see if the overlay would be in the right place every time, how the user felt about the flame, how the user reacted to the organization of the UI, and if the user could create a relationship goal successfully.   

The test objectives were: 

-Checking to see if the information pop ups function properly

-Initial impression of the flame 

-Initial impression of the “Create a relationship goal” screen

-Uncover usability problems in red routes 

-Do the icons on the dashboard make sense?

Synthesizing test results

1.The Goal of the App is not obvious

2.The navigation bar needs labels

I was hoping to discover any issues that the app has with it’s layout and overall concept. I thought that the initial goal of the app would not be obvious to the user. I was correct, only 3 of the users understood what the app was for. After speaking to 5 people, I found a few things that need to be tweaked before I can consider the app concept ready to go.

The tasks users were asked to complete were:

Logging in 

Setting a relationship goal

Checking progresss

Summary:

User asked how the “Progress”  page was supposed to motivate him to complete his goals?

Users want the flame to be interactive in a way that makes them want to reach their relationship goals 

Solution: 

I will be making the app more interactive. I can do this by using the flame as a motivational character. I will also put most of the main content on the homepage for the user to see. 

Summary:

The navigation bar needs labels on the icons so that the user knows where to go 

User  thought that the organization of the UI was a great start, but he would like the icons at the bottom to be labeled so that he knows what he is working with

Solution:

The layout will be rearranged in a way that makes more sense to the user. Navigation bar labels will also be added.

Redesign

After synthesizing the feedback that my users provided, I was then able to redesign my prototype. I added labels to the navigation bar, added a chat page, brought all quizzes and blogs to the main page, and made the creation of the relationship goals the second most important thing that a user would see. I wanted to make the goal of the app as obvious as possible. I also added in some more motivational aspects on the progress page. 

Reflection

This project tested my ability to problem solve with a million high level solutions. I thoroughly enjoyed both of the UX/UI aspects of the app creation, and would love for this to be something that I get to do everyday. The whole process from researching to prototyping taught me very important lessons such as the importance of the user experience, and understanding what they would see from their perspective.